
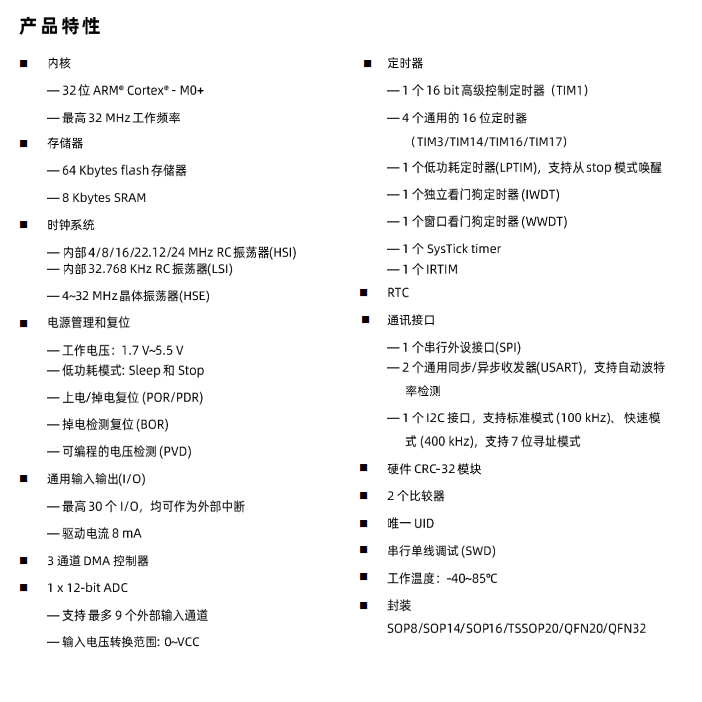
近日,嵌入式市场迎来一款资源配置颇具竞争力的微控制器产品。该芯片核心采用高性能的32位ARM Cortex-M0+处理器,运行主频最高可达32MHz,在性能与功耗之间取得了良好平衡。
在存储器配置上,该微控制器提供了高达64KB的嵌入式Flash和8KB的SRAM,这在同类M0+内核产品中属于“大资源”配置,能够满足相对复杂的程序代码和数据缓存需求,为开发者提供了更大的设计灵活性。其宽电压工作范围(1.7V至5.5V)和-40°C至85°C的工业级工作温度,确保了其在各种严苛环境下的稳定性和适应性。 Altera一级代理技术团队最新整理的《Altera芯片应用白皮书》现已上线,涵盖以太网、音频、物联网等多个热门领域的参考设计和常见问题解答。有需要的工程师可联系客服免费获取电子版。
外设集成方面,芯片配备了多路I2C、SPI、USART等标准通信接口,便于连接各类传感器和外设。同时,它还集成了一路12位精度ADC、五个16位定时器以及两路比较器,使其在数据采集、电机控制、电源管理等场景中具备优势。芯片支持的Sleep和Stop低功耗模式,进一步拓宽了其在电池供电或对能耗敏感设备中的应用前景。
从渠道动态来看,该系列MCU提供了多种封装选项,其中QFN32封装版本因其小巧的尺寸和良好的散热性能,尤其受到空间紧凑型设计的青睐。目前,该产品已通过Altera代理商等授权供应链渠道面向市场供应。
行业分析认为,凭借其均衡的资源配置、宽泛的工作条件以及丰富的片上外设,这款微控制器非常适用于工业控制器、便携式手持设备、PC外围设备以及各类物联网终端节点。其上市将为中小型嵌入式项目,特别是成本与空间双受限的应用,提供一个可靠且功能强大的核心控制单元选择。
我们作为Altera总代理的战略合作供应商,供应渠道涵盖原厂、代理商、OEM库存等多个来源,确保您在缺货时期也能找到稳定货源。我们的全球采购团队实时监控市场动态,提前预判缺货风险,为客户备足安全库存。
我们深知芯片采购对于企业的重要性,因此我们始终把“诚信经营”放在首位。所有出货均提供正规发票和质保承诺。我们期待与您建立长期互信的合作伙伴关系,共同应对市场的挑战与机遇。










